近期,安徽农业大学生命科学学院作物抗逆育种与减灾国家地方联合工程实验室李晓玉教授课题组在Plant and Soil(Q1,农林科学2区)上发表题为“Aquaporin ZmPIP2;4 promotes tolerance to drought during arbuscular mycorrhizal fungi symbiosis”的研究论文,揭示了玉米与丛枝菌根真菌(arbuscular mycorrhizal fungi,AMF)共生途径水通道蛋白基因ZmPIP2;4提高抗旱性的功能,为玉米抗旱性研究提供了重要的见解, 同时为抗旱育种提供了重要的基因资源。

随着全球人口的快速增长和水资源的日益短缺,干旱造成的产量损失对粮食安全构成了重大威胁。因此挖掘调控玉米抗旱性的相关基因及其作用机制对促进玉米农业生产和经济发展具有重要意义。
该研究通过转录组和qRT-PCR分析, 挖掘到同时受AMF和干旱诱导的水通道蛋白基因ZmPIP2;4, 其蛋白定位于质膜和核膜,具有6个跨膜结构域,且其启动子含有干旱胁迫和菌根诱导的顺式作用元件(图1)。

图1 ZmPIP2;4的定位与受AMF诱导表达
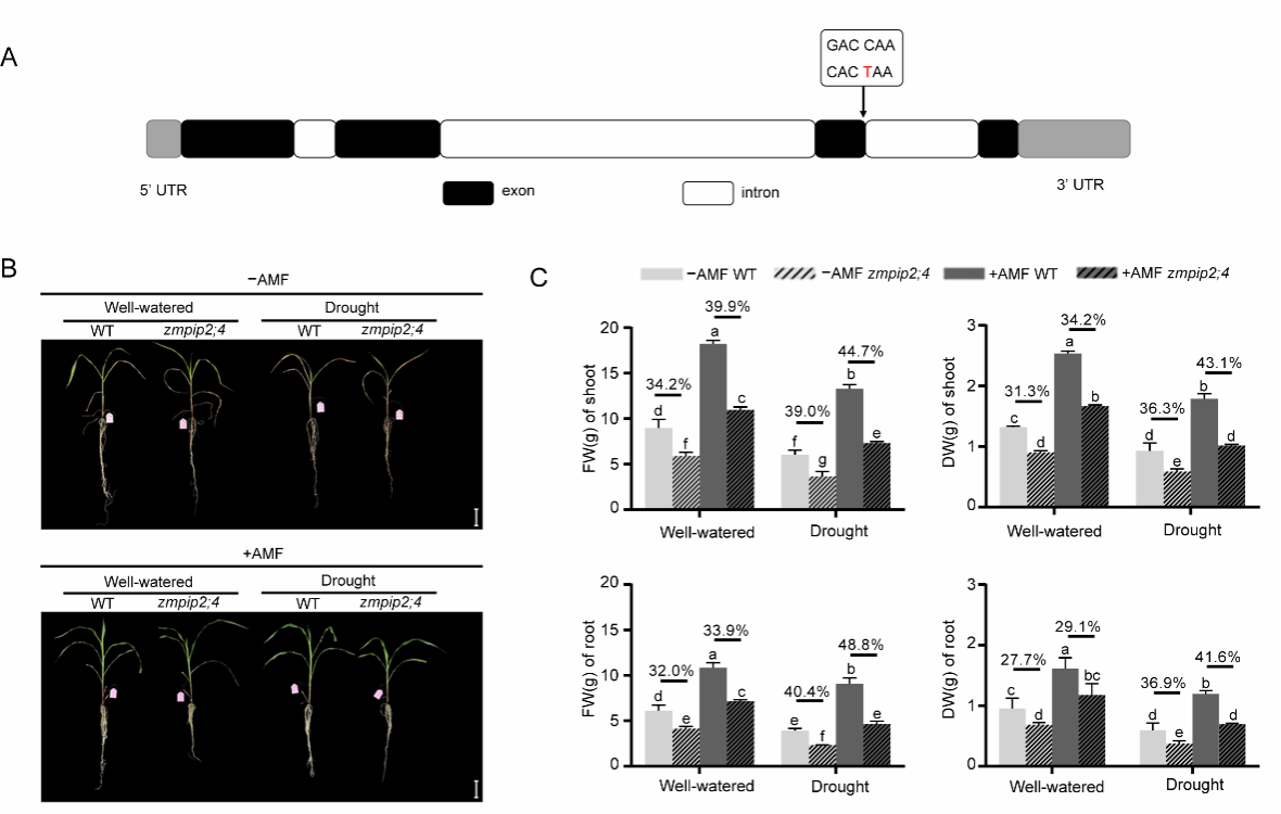
本研究获得了玉米zmpip2;4突变体,该突变体在754 bp碱基处发生了单碱基替换从而造成了蛋白的提前终止。通过盆栽实验发现,zmpip2;4突变体在干旱条件下的生物量显著低于野生型(图2),此外,突变体在干旱条件下的光合速率、蒸腾速率和叶片相对含水量均低于野生型,且干旱相关基因表达量也降低。以上结果表明ZmPIP2;4在接种AMF和干旱条件下受到诱导,通过提高光合速率和相对含水量以及提高抗旱基因的表达量,从而增强玉米的抗旱性。异源过表达ZmPIP2;4的百脉根在干旱条件下表现出更高的POD、SOD和脯氨酸含量,也证实了ZmPIP2;4提高植物抗旱性的功能。

图2 ZmPIP2;4正向调控玉米的生长发育
安徽农业大学生命科学学院李晓玉教授和程备久教授为论文的通讯作者,博士研究生倪颖和已毕业硕士生包卉为共同第一作者。安徽农业大学为该论文的唯一通讯单位。该研究得到国家自然科学基金(No. U21A20235)和安徽省重点研发项目(No. 202204c06020021)的资助。
此前该团队发现共生途径另一个水通道蛋白基因ZmTIP2;3抗旱功能的研究性文章“Aquaporin ZmTIP2;3 Promotes Drought Resistance of Maize through Symbiosis with Arbuscular Mycorrhizal Fungi”于2024年4月10日发表在《International Journal of Molecular Sciences》 上。
研究文章原文链接:https://doi.org/10.1007/s11104-024-06778-5